TELEPHONE RINGER

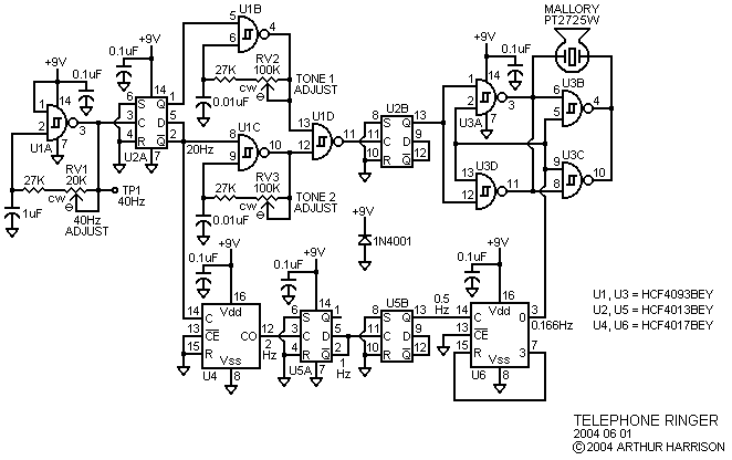
This circuit generates the sound of the electronic ringer found in modern telephones, supplanting the 2-bell electromechanical ringers used previously. The ringing pattern follows the United States convention of 2 seconds on, and 4 seconds off. During the "on" interval, the tone alternates between two selectable frequencies at a rate of 20Hz.

Refering to the schematic, NAND Schmitt trigger U1A is configured as a relaxation oscillator, adjusted with RV1 for a 40Hz waveform at test point TP1. This waveform is divided by flip-flop U2A to provide a 20 Hz, 50-percent duty cycle square wave at U2A's Q output, and a complimentary square wave at U2A's Q-not output. When U2A's Q output is high, the relaxation oscillator formed by U1B is enabled. When U2A's Q-not output is high, the relaxation oscillator formed by U1C is enabled. NAND gate U1D provides an OR function for the two oscillator outputs, and drives flip-flop U2B, which divides the waveform by two to ensure a 50 per-cent duty cycle. The resulting waveform at U2B's Q output is a square-wave that alternates between two audible frequencies at a 20Hz rate. The pitch of these frequencies are individually adjustable from approximately 500Hz to 2500Hz with RV2 and RV3, and may be selected for a suitable sound output.

A frequency divider chain consisting of U4, U5 and U6 is driven from the 20Hz waveform at U2A's Q-not output. U4 and U5 provide a frequency division of 40, resulting in a 0.5Hz square wave at U5B pin 13. This square wave drives U6, which is configured as a divide-by-3. U6's "0" output is a 0.167Hz waveform which is at a high state for 2 seconds, and a low state for 4 seconds.

Paralleled gates U3A and D, driven by U2B's Q output, drive one side of the piezo audible transducer, as well as the inputs of two additional paralleled gates, U3B and C. U3B and C's outputs drive the other side of the transducer. All four of U3's NAND gates are enabled by U6's "0" output, resulting in a 2-second-on, 4-second-off tone pattern. U3's bridge configuration doubles the voltage that appears across the transducer, producing ample volume. If desired, the piezo transducer may be substituted with a 100-ohm-impedance dynamic loudspeaker.

The power supply voltage is not critical and may vary between 6 and 12 volts. However, it should be regulated to prevent frequency variations in the circuit's oscillators. The three frequency-selection capacitors should be stable polyester-film types, and the 0.1uF decoupling capacitors should be X7R-ceramic types. The 1N4001 rectifier protects the circuit from power supply polarity reversal. Layout is not critical, however, the 0.1uF decoupling capacitors should be located as close as possible to their respective ICs.




June 1, 2004

Text and images ©2004 by Arthur Harrison


Back to the Circuit Library Index

Back to the Opening Page of Art's Theremin Page